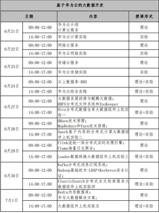
2022年6月21日-7月1日,为期11天的华为ICT骨干师资集中培训线上培训会圆满结束,大数据与人工智能学院数据科学与大数据技术教研室全体老师参加培训,并顺利通过培训考核。

本次培训由河南合众信泰科技有限公司主办,联合华为技术有限公司面向河南省各大院校骨干教师开展师资培训。在集中培训阶段,重点引入华为最新的技术资源与产业资源,协助院校教师掌握最新的数通、安全、云服务、大数据等技术并积累丰富的项目经验以此拔高产业服务水平。

通过此次培训,极大提升了我院青年教师云计算相关知识能力,让教师更好地认识到云计算的优点,丰富了教学手段;同时本次培训将丰富我院有关云计算教学平台和资源,为教学质量的进一步提升提供助力。